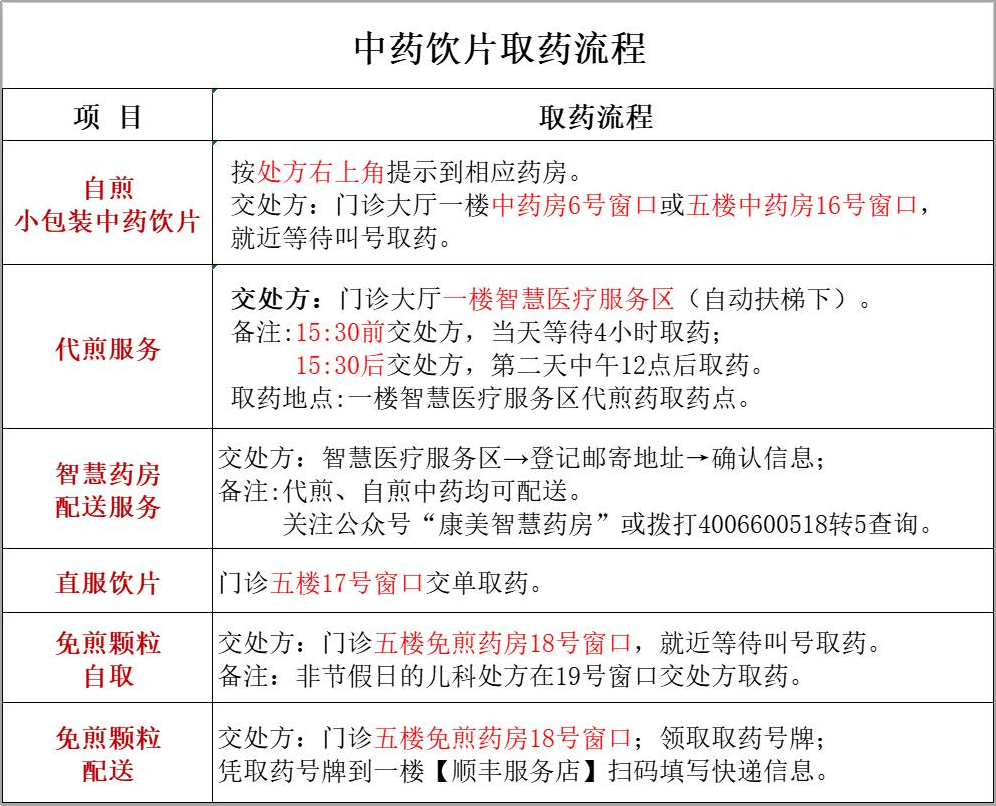
1. 门诊药房在哪里?
答:根据处方类型,按照处方右上角取药地点提示找到药房所在大楼或楼层。
中药房:门诊大楼1楼、5楼(咨询电话:87783474)
西药房:门诊大楼1楼(咨询电话:87783475)
智慧药房:门诊大楼1楼(扶手电梯下方)(咨询电话:87954886、4006600518转5)
免煎药房:门诊大楼5楼(咨询电话:87783042)
三九膏方:治未病大楼1楼(咨询电话:87766379)
治未病中药房:治未病大楼1楼(咨询电话:87766294)

2. 各种中药剂型区别?

3. 医院药房发出的药品是否可以退药?
答:根据卫生部、国家中医药管理局、总后勤部卫生部卫医政发(2011)11号文件,《医疗机构药事管理规定》第二十八条:“为保障患者用药安全,除药品质量原因外,药品一经发出,不得退换"。如有疑问请到门诊药房药物咨询窗口(中药房1号或6号窗口、西药房20号窗口)咨询。
4. 代煎配送是否免费?
答:医生通过智慧药房开具处方,大成都范围内免费配送,省内其他城市10元/处方,省内偏远城市(甘孜、阿坝、凉山州)及省外20元/处方,系统默认顺丰到付,顺丰不支持配送范围改为京东到付。